1. 首页
  2. 资讯
  3. 市场
  4. 欣旺达动力与威睿电动达成和解,23亿元纠纷落幕

欣旺达动力与威睿电动达成和解,23亿元纠纷落幕

盖世汽车

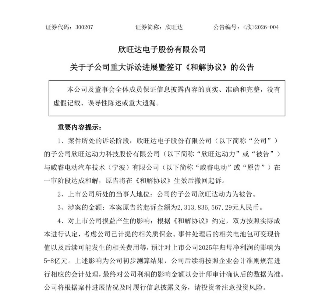
2月6日,欣旺达电子股份有限公司发布关于子公司重大诉讼进展暨签订《和解协议》的公告。

公告显示,威睿电动汽车技术(宁波)有限公司(简称“威睿电动”)与欣旺达动力科技股份有限公司(简称“欣旺达动力”)已就此前因买卖合同执行产生的纠纷达成最终和解。威睿电动在《和解协议》生效后撤回起诉。本着对客户及行业负责的态度,双方通过友好协商签署了《和解协议》。

欣旺达动力与威睿电动达成和解,23亿元纠纷落幕

图片来源:欣旺达

据悉,此次纠纷的产生源于双方在买卖合同执行过程中出现的部分履行问题,涉及电池供应商与客户之间的合同执行细节。威睿电动于2025年12月向浙江省宁波市中级人民法院提起诉讼要求欣旺达动力履行支付赔偿金等款项的义务,索赔金额超23亿元人民币。

根据《和解协议》约定,双方按照实际成本进行认定,考虑欣旺达动力已计提的相关质保金、事件处理后的相关电池包可变现价值以及后续可能发生的相关费用等, 预计对其2025年归母净利润的影响为5-8亿元。

《和解协议》还指出,按照国家相关主管机构的要求,如果车厂需要对相关车辆实施召回,甲乙双方同意积极配合车厂履行法定召回义务,积极配合采取措施。

双方明确表示,作为新能源行业生态中的重要参与主体,纠纷的妥善解决不仅关乎双方合法权益,更与行业健康发展及产业链价值协同息息相关。

欣旺达动力表示,始终与合作伙伴一道,将用户利益置于首位,全力配合和保障相关产品与服务的连续性及稳定性。此次双方签订和解协议,妥善解决业务纠纷,既最大程度保护消费者利益,又符合行业健康发展大局。将携手广大合作伙伴,共同构建互融互通的产业生态,为新能源产业链的稳健成长贡献力量。

来源:第一电动网

作者:盖世汽车

本文地址:https://www.d1ev.com/news/shichang/287422

返回第一电动网首页 >

收藏
59
  • 分享到:
发表评论
新闻推荐
第一电动网官方微信

反馈和建议 在线回复

您的询价信息
已经成功提交我们稍后会联系您进行报价!

第一电动网
Hello world!
-->