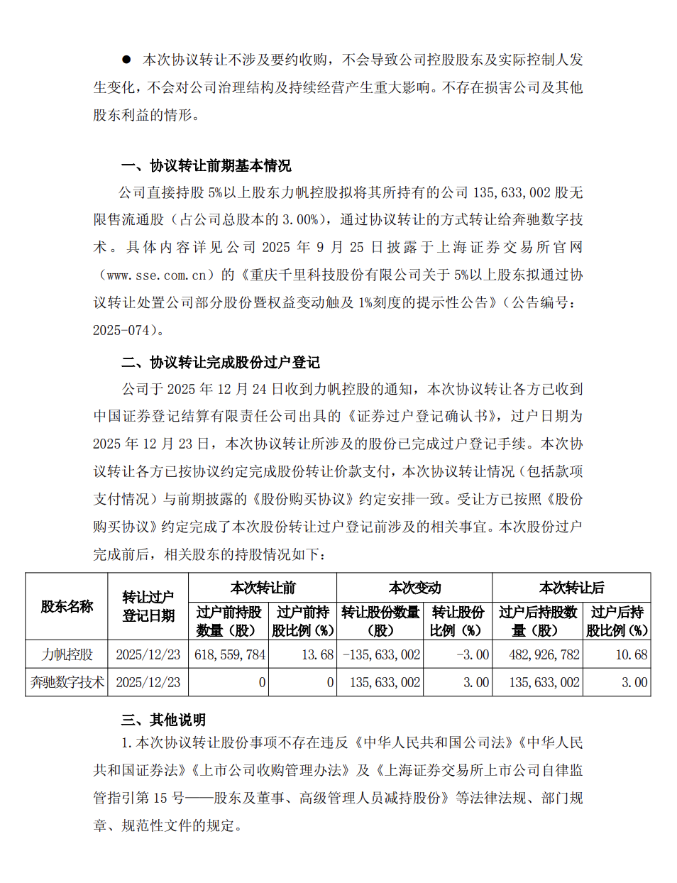
12月24日,千里科技宣布已完成与梅赛德斯-奔驰(上海)数字技术有限公司的股份过户登记,奔驰数字技术以9.87元/股的价格获得力帆控股持有的135633002股股份,占公司总股本的3.00%。此次股权过户标志着奔驰正式成为千里科技第五大股东,交割正式完成。此前,梅赛德斯-奔驰集团计划投资重庆千里科技股份有限公司,以提升其在中国的软件实力。浙江吉利控股集团作为千里科技的主要股东之一,主导推动奔驰参与投资,并将
自动驾驶业务整合到千里科技,使其成为集团未来智能驾驶技术的核心平台。
千里科技董事长印奇对奔驰入股表示欢迎,并称这代表了对千里科技的认可。他透露,双方将形成非常紧密的战略合作,在智能驾驶和智能座舱领域展开丰富的合作。此次合作有望进一步推动千里科技在智能驾驶技术方面的发展,同时也为奔驰在中国市场的软件实力提升提供支持。



来源:一电快讯
返回第一电动网首页 >
以上内容由AI创作,如有问题请联系admin#d1ev.com(#替换成@)沟通,AI创作内容并不代表第一电动网(www.d1ev.com)立场。
文中图片源自互联网或AI创作,如有侵权请联系邮件删除。