1. 首页
  2. 大牛说
  3. 腾势D9用户满意度报告:满意度低,推荐度高,为什么?!

腾势D9用户满意度报告:满意度低,推荐度高,为什么?!

腾势D9绝对是一款神车,可记入中国汽车史。

为什么?

因为它至少有伟大功绩,你不服也不行:

第一,腾势D9以一己之力,激活了腾势这个品牌。在腾势D9推出之前,腾势基本上是个奄奄一息的品牌,只剩最后一口气。但腾势D9推出后,这个品牌立马生龙活虎,朝气蓬勃。

第二,腾势D9以一己之力,把中国MPV市场中的霸主别克GL8和丰田赛那等车型拉下了神坛。可以说,腾势D9是中国自主品牌在MPV领域实现逆袭的第一车,功莫大焉。从此之后,合资车企的MPV再也不能像过去那样轻轻松松地横行天下了。

但是,腾势D9就是一款完美的车了吗?就是一款后来者难以超越的车了吗?

对于这两个问题,《电动汽车用户联盟》在对腾势D9车主做过用户满意度调研后,得出的结论都是否定的

图片

总的来说,腾势D9的总体满意度得分并不高,只有8.24分,而另外两款畅销车型理想L7和特斯拉Model Y总体满意度分别为8.73分和8.71分。

总体满意度不高,是因为腾势D9存在几个显著短板,主要是智能化、质量可靠性和售后服务。尤其是在售后服务方面,已经有用户开始称腾势品牌是个不负责任的“渣男”了,厂家表现与其高端定位并不相符。

图片

腾势D9能取得现在的成绩,并不是因为它本身有多强(当然确实也很强了),更多是因为对手都太弱了。也正因如此,腾势D9的用户满意度和推荐度出现了倒挂的情况,虽然它的满意度低,但用户推荐度较高,因为市面上没啥更好的MPV可推荐。腾势D9的NPS净推荐值是40.9%,这是个不错的分数,因为根据《电动汽车用户联盟》的调研,哪怕特斯拉Model Y的NPS净推荐值也只有44.6%。

所以,我们认为,优秀的MPV还是太少太少,腾势D9并非不可超越。实际上,除了比亚迪DM-i技术和三电技术已经名声在外无法超越之外,腾势D9上的其他任何方面都可以被超越。当然,这并不是一件容易的事。那些腾势D9做不好的地方,其他厂家未必能做好。但是,只要有厉害的玩家出现,腾势D9的头部地位就难保了。

我们期待除了腾势D9之外,还有更多的优秀MPV出现;我们也同样期待腾势汽车努力补齐各方面短板,切不可以为格局已定就高枕无忧了。

好啦!废话不多说,大家直接看我们的调研报告吧,文章信息量较大,请大家慢慢享用。我们相信,无论您是想买腾势D9这辆车的人,还是想了解腾势D9市场反馈的行业人士,都能从中找到对您有价值的内容。

下,enjoy!

01

腾势D9最大的购车群体是比亚迪老车主

62.5%车主购买腾势D9仅作家用,36.8%车主家用兼商用

本次调研的目的和方法,大家可看下图。这次调研的样本不多,但我们质控严格,可以保证样本的真实性。

图片

在本次调研的取样范围内,51%的腾势D9车主都是80后,还有35%90后。

图片

图片

图片

图片

02

如果不买腾势D9,车主们最可能购买极氪009、广汽传祺M8和丰田赛那

别克GL8比选人数最多,但没进入腾势D9的核心竞争圈

图片

图片

图片

03

腾势D9车主的购车关注点和购车原因

图片

图片

下面是2位车主完整的购车决策逻辑:

图片

图片

04

腾势D9总体满意度8.24分,满意度较低;

NPS净推荐值40.6%,用户推荐度高;

无一项指标满意度超过9分,无显著长板;

四项指标满意度8分以下,有显著短板

图片

在具体满意度分析中,我们将高于总体满意度得分(8.24)的维度作为满意项,将低于总体满意度得分(8.24)的维度作为不满意项。

满意项Top01-07依次是:空间、外观、安全性、动力/性能、内饰、操控、配置。

图片

图片

图片

图片

图片

图片

虽然车主对上述维度满意,但“人无完人”,我们在深访中发现还是会有车主吐槽,看来腾势D9在这些维度上仍有进步空间。

我们专门梳理了这些槽点:

图片

图片

不满意项Bottom01-06依次是:智能驾驶、电池与续航、智能座舱、补能便利性、质量、售后服务。

图片

图片

图片

图片

图片图片

腾势D9净推荐值(NPS)为40.9%,车主推荐意愿较高

此前我们调研过大众ID.4、Model Y极氪001、理想L7(报告即将发布)的满意度,腾势D9的NPS为40.9%,与特斯拉Model Y(NPS:44.6%)相差不大,远高于极氪001(NPS:26.5%),但又远低于理想L7(NPS:63.8%)。总体来说,腾势D9净推荐值较高,说明车主推荐意愿较高,但仍有不小的进步空间。

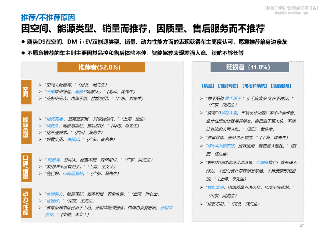
荐度较高的主要原因是腾势D9有插混车型、空间大、口碑/销量好、内饰豪华;此外,在MPV市场,目前几乎没有能跟腾势D9抗衡的竞品,所以,即便腾势D9满意度相对较低,但推荐度仍然较高。

图片

里也附具体的推荐原因和不推荐原因供大家了解:

图片

05

腾势D9的油耗、电耗、异味和故障情况

买一辆混动的新能源车,车主们比较关心油耗如何。通过深访不难发现,很多车主上下班时会用电,长途时会用油。一些车主讨厌在半路上充电,感觉耽误行程,加油相对于充电来说方便许多。

我们面向144位车主了解了他们的综合油耗、高速油耗、亏电油耗,具体结果如下:

1、腾势D9的油耗集中在7.1-9L/百公里

2、不同情况下每百公里的平均油耗分别为综合油耗7.24L,高速油耗8.15L,亏电油耗8.02L

图片

用电成本比用油成本低,一些车主也会关注腾势D9的纯电续航如何:

1、腾势D9每百公里的平均电耗集中在18.1-22kWh

2、不同季节每百公里的平均电耗分别为春秋季19.9kWh,夏季21.3kWh,冬季21.5kWh

图片

很多车主在买车时会十分关注刚提车时、使用一段时间后车内是否有异味。腾势D9在新车异味方面品控较差,三个月后有42.3%的车主感觉仍有异味。

图片

有车主反映,腾势D9的小毛病多,腾势D9出现过毛病的车占62.5%,主要集中在电子设备、噪音异响和座椅。

图片

06

腾势D9车主给腾势高层的意见和建议

在本次调研的最后,我们还设置了一个开放性问题——“如果请您给腾势高层提意见,您有什么话想对他们说?”

针对这个问题,车主的回答涵盖了售后服务、智能座舱、质量、智能驾驶、操控、配置、电池/续航、动力/油耗、权益/价格等方面,我们一一进行了归类梳理和总结。

图片图片图片图片图片

此外,我们通过深访发现,车主们对腾势这一品牌以及用户运营方面也表达了自己的看法,具体内容如下:

图片

图片

好啦,核心信息我们就分享到这。下面是这份报告的目录,如果你有兴趣,欢迎下载观看~

图片

来源:第一电动网

作者:电动汽车用户联盟

本文地址:https://www.d1ev.com/kol/209096

返回第一电动网首页 >

收藏
43
  • 分享到:
发表评论
新闻推荐
大牛作者

电动汽车用户联盟

讲述电动汽车用户的故事,为用户服务。创办人蒋保信为原第一电动网主编、《凤凰周刊》记者,个人微信号是472449189,添加请备注身份及事由。

  • 730
    文章
  • 37352
    获赞
阅读更多文章
第一电动网官方微信

反馈和建议 在线回复

您的询价信息
已经成功提交我们稍后会联系您进行报价!

第一电动网
Hello world!
-->